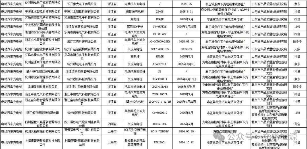
来源:充电产业网 发布时间:2026-04-13 近日,国家市场监督管理总局发布2025年产品质量国家监督抽查通报,电动汽车充电桩成为焦点 —— 抽检不合格率高达49.1% ,超半数产品存在安全隐患,给新能源车主充电安全敲响警钟。
从抽检结果来看,不合格项目均为影响充电安全的关键指标,具体如下: